|
加州大学圣地亚哥分校的 Nicholas Spitzer 教授、李慧泉博士等在国际顶尖学术期刊 Science 期刊发表了题为:Generalized fear after acute stress is caused by change in neuronal cotransmitter identity 的研究论文。
-
恐惧泛化是焦虑障碍的核心特征,但恐惧泛化的细胞和环路机制尚不清楚。
-
腹侧导水管周围灰质(vlPAG)和中缝背核(DRN)环路中的神经递质活动调节着广义恐惧的行为相关。
-
中缝背核外侧翼(lwDR)的5 - 羟色胺能神经元(5 - HTlwDR)的活动与恐慌样恐惧反应有关,且该神经元能共释放GABA、谷氨酸和5 - 羟色胺,这使得研究其在神经环路中的行为变得复杂。
研究内容和结果:
-
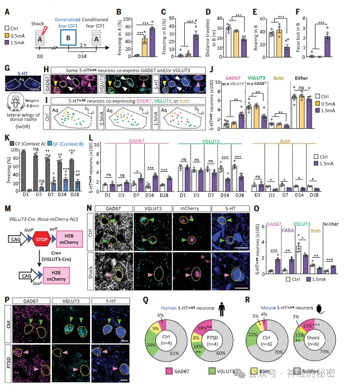
脚电击诱导的广义恐惧与lwDR中谷氨酸向GABA的转换相关:
-
通过对小鼠进行不同强度的脚电击,发现强电击(1.5mA,2s)会导致小鼠在新环境(context B)中产生恐惧泛化,而弱电击(0.5mA,1s)只会导致在训练环境(context A)中产生条件性恐惧。
-
强电击会使5 - HTlwDR神经元中共同表达GAD67(GABA合成酶)且不表达VGLUT3(囊泡谷氨酸转运体)的神经元数量增加,共同表达VGLUT3且不表达GAD67的神经元数量减少,同时表达GAD67和VGLUT3的5 - HTlwDR神经元也减少,提示发生了谷氨酸向GABA的递质转换。
-
该递质转换和广义恐惧均由强电击而非弱电击诱发,且在强电击后1天出现条件性恐惧,3天出现广义恐惧,同时递质身份的改变也在3天后被检测到,并至少持续4周。
-
对VGLUT3 - Cre转基因小鼠的研究表明,强电击后单个神经元中存在从VGLUT3到GAD67的转换。
-
创伤后应激障碍(PTSD)患者死后大脑中5 - HTlwDR神经元中VGLUT3的表达减少,GAD67的表达增加,与强电击小鼠的变化相似。
-

-
5 - HTlwDR中谷氨酸到GABA的转换是广义恐惧出现的必要条件:
-
通过在SERT - Cre小鼠的lwDR中注射AAV - CAG - DIO - shGAD1 - EGFP(简称AAV - DIO - shGAD1)来抑制GAD67的增加,发现表达shGAD1的小鼠在context A中的冻结行为部分减少,在context B中的冻结行为消失,提示5 - HTlwDR神经元中GAD67的增加对于产生广义恐惧是必要的。
-
通过注射AAV - hSyn - DIO - VGLUT3 - P2A - mRuby2(简称AAV - DIO - VGLUT3)来补充VGLUT3的丢失,发现表达VGLUT3的小鼠在context A中的条件性恐惧不受影响,但在context B中的恐惧反应减少,提示GAD67的增加在决定广义恐惧的发生中起更大作用。
-

-
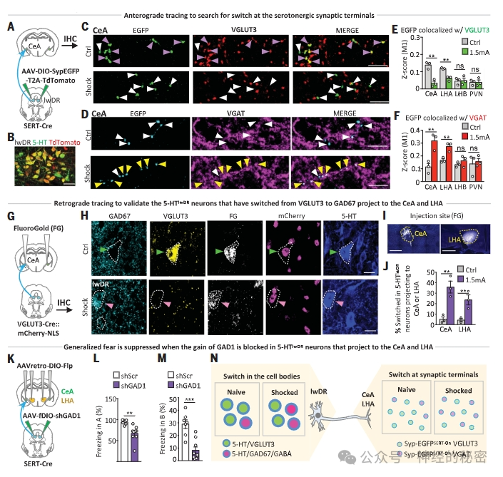
投射到中央杏仁核和外侧下丘脑的转换神经元调节广义恐惧:
-
通过注射依赖Cre的顺行示踪剂AAV8 - phSyn1FLEX - TdTomato - T2A - Synaptophysin - EGFP - WPRE,发现强电击后,投射到外侧下丘脑(LH)和中央杏仁核(CeA)的5 - HTlwDR神经元在其轴突末端将VGLUT3的表达转换为VGAT。
-
通过结合逆行示踪和遗传方法,发现从VGLUT3转换为GAD67的5 - HTlwDR神经元会投射到CeA和LH。
-
通过注射依赖Cre的逆行AAV表达Flp重组酶和依赖Flp的AAV表达GAD1的shRNA,发现抑制仅在投射到LH和CeA的5 - HTlwDR神经元中的GABA能表型足以阻断广义恐惧。
-

-
CRH / CORT / GR信号通路的激活导致5 - HT神经元中谷氨酸向GABA的转换:
-
脚电击会激活下丘脑 - 垂体 - 肾上腺(HPA)轴,该轴包括由PVN分泌的促肾上腺皮质激素释放激素(CRH)、由垂体前叶释放的促肾上腺皮质激素(ACTH)和由肾上腺皮质释放的皮质酮(CORT),激活其相应的受体。
-
皮质酮单独注射不能诱导5 - HTlwDR神经元中VGLUT3到GAD67的转换和产生广义恐惧,但在弱电击(0.5mA)前立即注射皮质酮会触发转换和广义恐惧。
-
通过抑制HPA轴的中央调节器CRH PVN神经元的活性,发现激活HPA轴对于产生递质转换是必要的。
-
阻断CORT的合成或拮抗糖皮质激素受体(GR)可以抑制VGLUT3到GAD67的转换和阻断广义恐惧,表明HPA轴的激活介导了脚电击触发的VGLUT3到GAD67的转换,并暗示5 - HTlwDR是CORT作用的主要靶点。
-

-
氟西汀的及时治疗通过干扰5 - HT神经元中的共递质转换来阻断广义恐惧:
-
强电击后立即给予氟西汀治疗可以防止5 - HTlwDR神经元中GAD67的增加和VGLUT3的丢失,延迟治疗则不能阻止VGLUT3到GAD67的转换。
-
通过共注射AAV - DIO - shVGLUT3 - EGFP和AAV - DIO - GAD1 - P2A - mRuby2来驱动5 - HTlwDR神经元中从VGLUT3到GAD67的外源转换,发现氟西汀对广义恐惧的抑制作用被完全阻断,提示氟西汀通过干扰VGLUT3到GAD67的转换来抑制广义恐惧。
-

研究结论: 急性应激会导致小鼠产生广义恐惧,并使中缝背核外侧翼的5 - HT神经元中从谷氨酸和VGLUT3到GABA和GAD67的持续共递质转换。Override这种转换可以防止广义恐惧的获得。该研究为PTSD等疾病中慢性广义恐惧产生的机制提供了重要见解,同时表明氟西汀在应激后及时给药可以阻断递质转换和消除广义恐惧,但在转换发生和恐惧明显后则无效 |