【体育教学】水平五田径大单元教学设计跨栏及体能

来源:仪征中学 时间:2024-01-17
 

田径大单元教学设计跨栏及体能



课题

图片

图片


田径大单元教学设计跨栏及体能


图片

图片

图片


1

图片

设计思路

本模块以习近平新时代中国特色社会主义思想为指导,贯彻党的教育方针,落实立德树人根本任务,坚持健康第一教育理念。根据《高中体育与健康课程标准(2020年版)》的要求,从学生害求和兴趣爱好出发,落实“教会、勤练、常赛要求,体现“学、练、赛、评”一体化教学。跨栏模块在技术结构上包括起跑到第一个栏、跨栏步、栏间跑和终点跑技术四个环节,虽然分成的是四个技术动作,但在教学中教师整体设计学练内容,让学生整体体验跨栏跑,帮助学生实现从田径技术到田径文化的理解,提高学生身体素质的同时增强安全意识,并在学练中引导学生思考跨栏动作的“活学活用”,提高学生自主思考能力。通过小组探究练习,积极参与跨栏跑的展示和比赛,增强学生团队合作、建立裁判规则意识。通过多维、多样、多元的评价体系,围绕核心素养,关注学生运动技能、体能与专项运动技能、学习态度及体育品德鼓励学生,促进学生达成学习目标,形成核心素养。



2

图片

学情分析

1.生理特征:高中年级学生的身体发育进入青春发育后期,体重、胸围等继续快速发展,内脏系统功能逐步趋向成熟,神经功能基本趋于成熟,骨骼组织和肌肉纤维继续增粗以及其构成成正在迅速发生变化等;个体差异特征越来越明显,尤其是力量、速度等差异越来越大。因此在教学过程中,应该根据学生个体(力量、速度、协调性)差异化进行分层,发展不同的技术运用。

2.心理特征:高中年级学生身心发展逐渐成熟,学生的观察、思考、判断和分析能力不断提高,接受新事物的能力强,反应敏捷,参与体育运动的热情比较强烈,并具备了一定的运动基础和自我保护能力。

3.学习基础:学生来自各地区的初级中学,在小学和初中都学习过快速跑技术动作,少部分学生学习过障碍跑,对步频和步幅有所了解,能够正确理解摆臂动作有效提高奔跑速度,但对怎样越过障碍,还停留在爬、钻和跳等阶段。在力量、灵敏、耐力、柔韧等素质上有一定的能力,但学生运动能力参差不齐,特别是男女生差异性较大,需设置不同的练习内容和课后作业,帮助学生找到最近发展区。

4.特殊学生:本模块学习特别要关注学生个体差异,对动作掌握较好的同学进行口头表扬;对进步较大的同学及时鼓励肯定;对身体过重和协调性差的学生要进行个别辅导,防止其错误动作练习造成伤害,不过分强求动作细节,关注动作技术的整体体验,帮助学生树立信心。

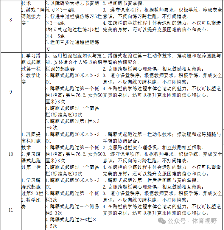
本模块教学内容选自2019年人民教育出版社体育与健康,普通高中教科书全一册,第九章田径类运动第一节跑的教学内容。跨栏属于速度性竞赛项目,主要突出跑跨结合的能力,技术比较复杂,跨栏跑反映的是连续跨越障碍的能力,具有实用价值,对发展速度、灵敏素质和协调性有良好作用,对培养人的自信和坚忍不拔的品质是十分有益的。在技术结构上包括起跑到第一个栏、跨栏步、栏间跑和终点跑技术四个环节,教学重点是起跨腿和摆动腿动作正确,栏间跑节奏清晰;教学难点是跨栏动作连贯,全程跨栏跑,为了更好的解决教学重点和突破难点,本模块采用分层和小组问题式教学,帮助学生快速掌握跨栏跑运动技能,提高跨越障碍的能力。


3

图片

学习目标

1.运动能力:通过本模块的学习,80%的学生能够3--4步过10个低栏架,20%的学生能够5步过10个低栏架,掌握跨栏跑的基本动作技术,提高速度、耐力、柔韧等身体素质。

2.健康行为:通过学练,掌握跨栏跑技术,了解跨越障碍在实际生活中的作用,建立正确的跨越障碍的方法,养成正确且健康的锻炼习惯,知道合理膳食对于健康的重要作用。

3.体育品德:通过本模块的学习,学生养成吃苦耐劳、敢于挑战自我克服困难的品质,提高顽强拼搏、积极进取、勇敢坚毅等坚强意志。


图片

内容安排

图片


图片

                                           

图片




图片

v

图片

图片



 
打印本页】【关闭窗口