【体育教学】水平四篮球18课时大单元教学计划---篮球传切配合

来源:仪征中学 时间:2024-01-12
 

计指导思想

2022年版义务教育阶段《体育与健康新课程标准》为依据,以发展学生核心素养和增进学生身心健康为主要目的,为进一步落实全面育人理念和整体教学思想,结合学校实际情况,深挖篮球运动项目内涵,重构学、练、赛、评一体化教学方式,将课堂教学内容与各层级比赛(课课赛、班级小赛季、区域比赛等)进行充分整合,激发学生学习兴趣,达到在学中赛、赛中练的目的。 本次篮球大单元的设置以“汇源杯”篮球班级争霸赛为主题任务,组织学生进行教学和训练,内容设置维度围绕篮球知识、规则、技战术、专项体能和比赛展开。从简单的趣味性游戏开始到有条件限制的对抗比赛,从单个技术到技术组合,从局部配合到整体配合,帮助学生掌握篮球基本技战术,培养学生篮球比赛意识,并能够在真实的比赛情境中合理运用,从而达到锻炼的效果和目的。


02

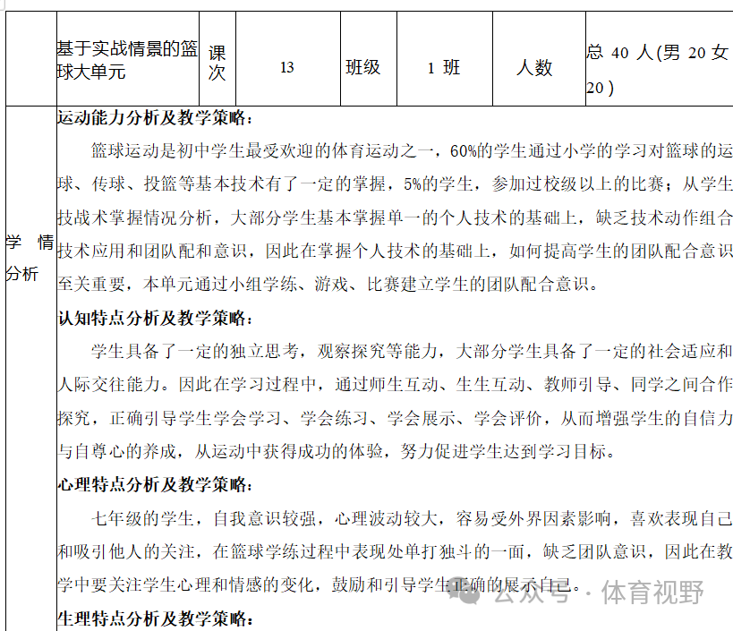
学情分析及教材分析

运动基础:  

篮球运动是高中学生最受欢迎的体育运动之一,60%的学生通过小学的学习对篮球的运球、传球、投篮等基本技术有了一定的掌握,5%的学生,参加过校级以上的比赛;从学生技战术掌握情况分析,大部分学生基本掌握单一的个人技术的基础上,缺乏技术动作组合技术应用和团队配和意识,因此在掌握个人技术的基础上,如何提高学生的团队配合意识至关重要,本单元通过小组学练、游戏、比赛建立学生的团队配合意识。

运动认知

学生具备了一定的独立思考,观察探究等能力,大部分学生具备了一定的社会适应和人际交往能力。因此在学习过程中,通过师生互动、生生互动、教师引导、同学之间合作探究,正确引导学生学会学习、学会练习、学会展示、学会评价,从而增强学生的自信力与自尊心的养成,从运动中获得成功的体验,努力促进学生达到学习目标。

心理特点:

高中的学生,自我意识较强,心理波动较大,容易受外界因素影响,喜欢表现自己和吸引他人的关注,在篮球学练过程中表现处单打独斗的一面,缺乏团队意识,因此在教学中要关注学生心理和情感的变化,鼓励和引导学生正确的展示自己。

生理特点:

高中学生正处于生长发育的高峰期学生个体差异大男女差异女生身体发育较男生快,男生力量较好,但协调性和柔韧不及女生,女生力量偏弱,但模仿能力强,整体身体素质优于男生,因此学练过程中应该分层次分项目分难度给予练习内容与要求,多鼓励多关注多辅导,关注整体的同时重点关注特殊学生,提升整体学生自信积极与参与度



图片

图片

学习目标及重难点

图片

运动能力

学生通过对移动、传接球、投篮、运球等技术和篮球专项基本知识,基础战术的学习和巩固,能够在篮球游戏和比赛中,达到知识和技术的熟练运用,提高专项体能和技战术水平。部分学生能够在“汇源杯”比赛展示出一定的技战术能力并取得一定成绩。

健康行为

能够积极主动的参与篮球学练活动,体验参与学练活动带来的成就感和愉悦感,表现出与同伴主动交流和团结协作,并在学练较高难度活动时表现出情绪稳定积极向上敢于挑战的作风。

体育品德

学生在篮球游戏和比赛中,能够养成学生自尊自信与同伴作和友好相处的精神和良好的体育品德,锻炼学生敢于拼搏,积极向上的意志品质。




图片

    

图片

图片

图片

图片

图片


 
打印本页】【关闭窗口