【文献阅读】能否用斐林试剂检测淀粉酶活性?酶活性测定的误区和问题辨析

来源:仪征中学 时间:2023-12-04
 

能否用斐林试剂检测淀粉酶活性?

酶活性测定的误区和问题辨析

图片




图片

图片

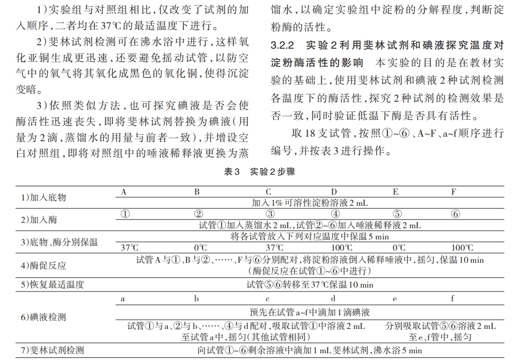
图片

图片

图片

图片

图片

图片

图片

图片

图片

图片

图片

图片

图片

图片

图片

图片

图片

图片

李晴,李瑜,李德红.酶活性测定的误区和问题辨析[J].生物学通报,2023,58(04):41-47+79.

 
打印本页】【关闭窗口