网站首页
走进仪中
校园新闻
青春校园
部门主页
学科主页
专题报道
名师风采
教育督导
卫生健康
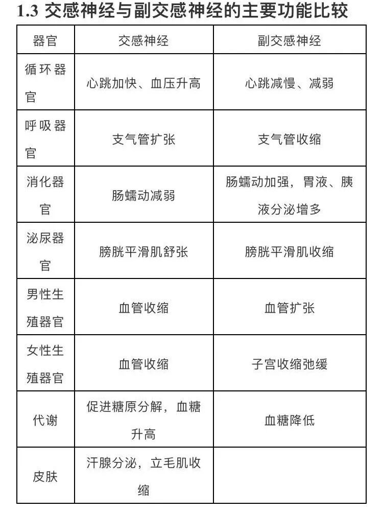
【疑难解析】新教材交感神经和副交感神经的两个释疑
来源:仪征中学 时间:2023-02-08
1.这个图为什么没有支配血管的副交感神经?
1.1 疑问:
2017版新教材选择性必修一P19图2-2自主神经系统的组成和功能示例中,为什么没有支配血管的副交感神经?
2 交感神经和副交感神经的作用是相反还是协调
【
打印本页
】【
关闭窗口
】