【教学参考】人教版新教材与老教材内容变化比较

来源:仪征中学 时间:2022-09-26
 

人教版新教材与老教材内容变化比较

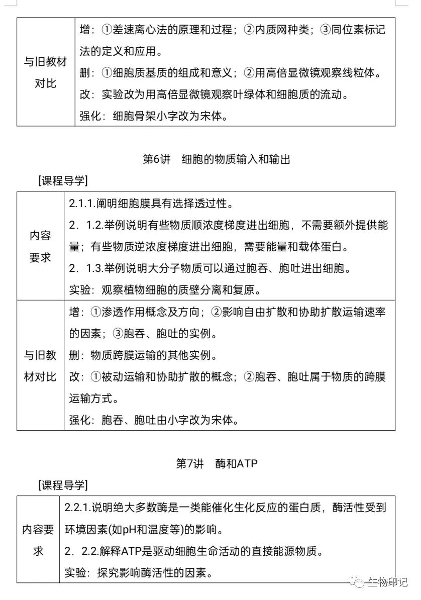
图片

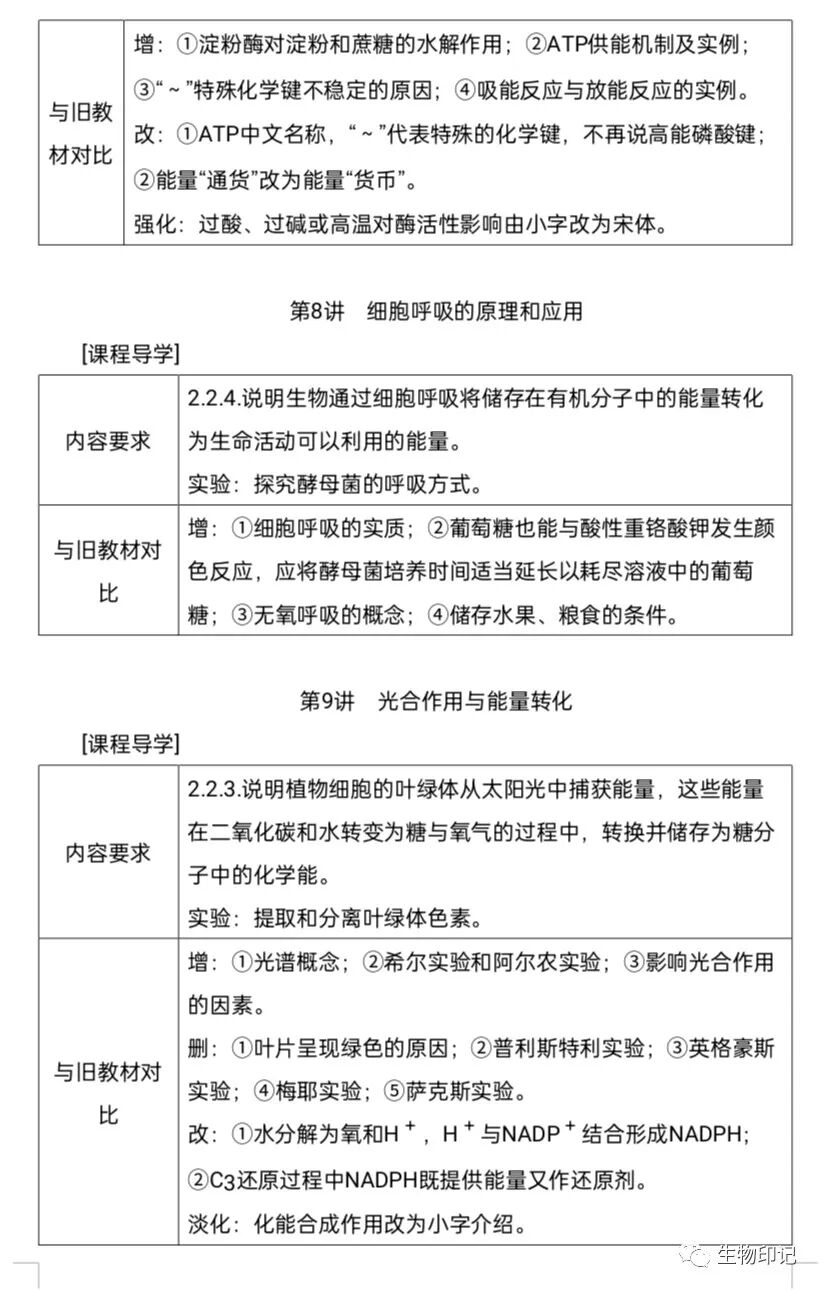
图片

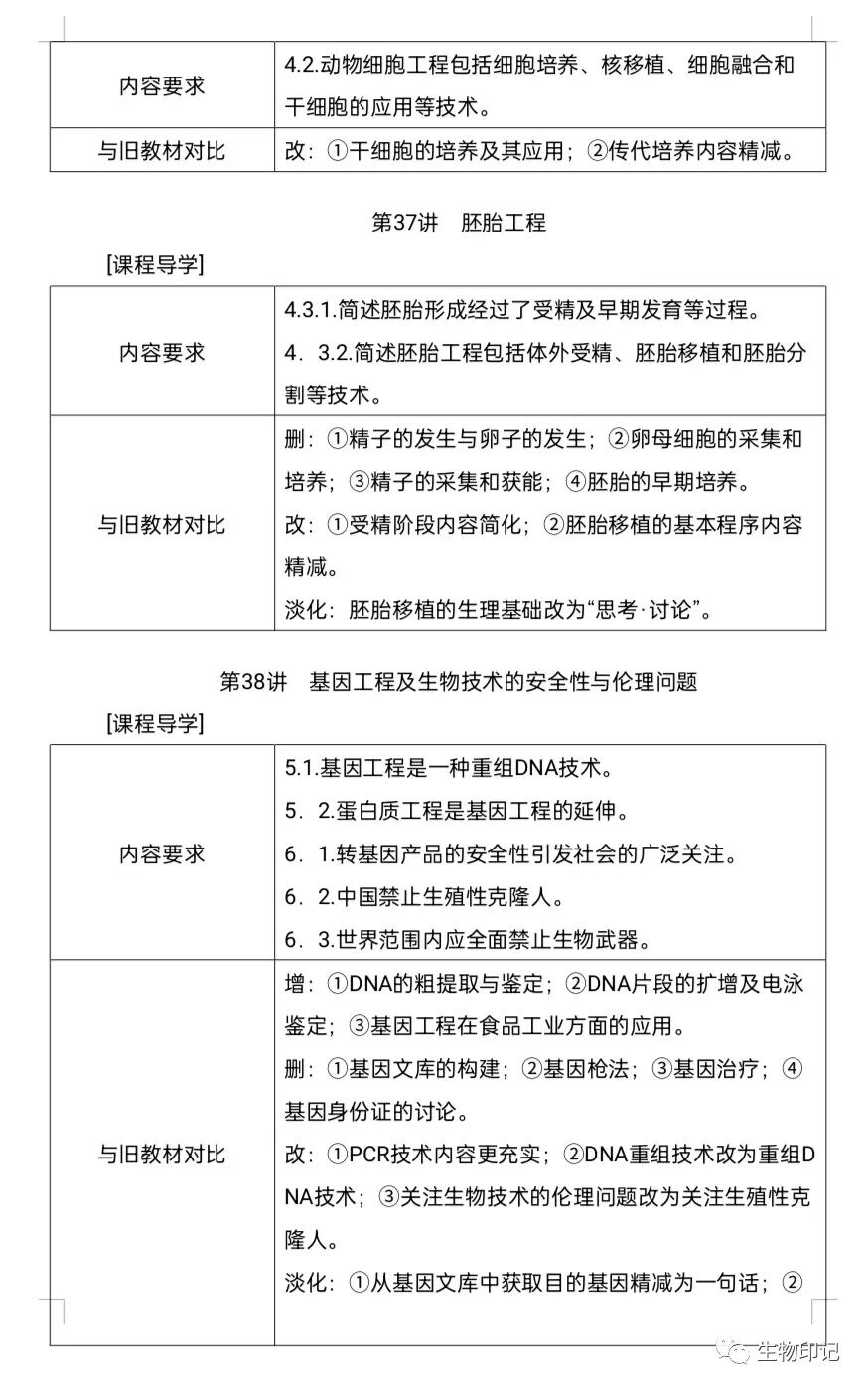
图片

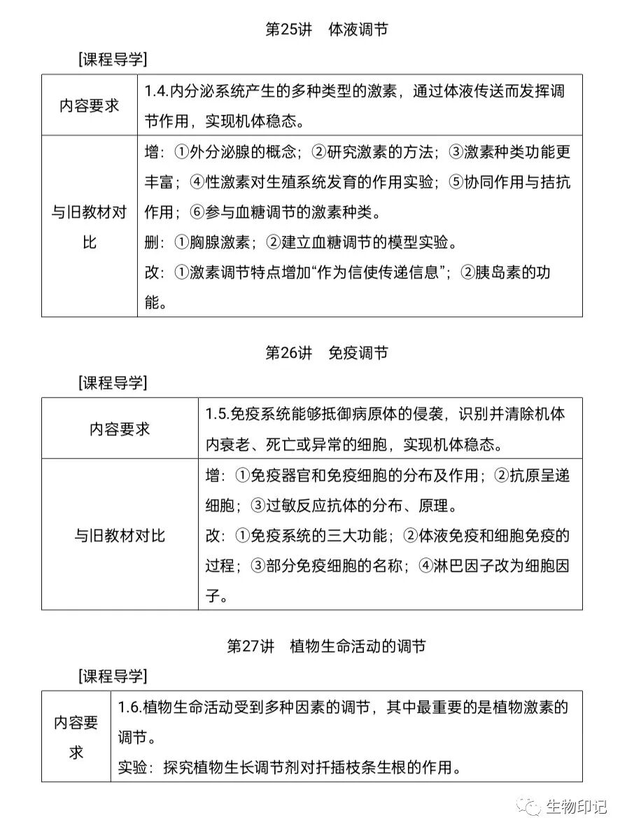
图片

图片

图片

图片

图片

图片

图片

图片

图片

图片

图片

图片

图片

图片

 
打印本页】【关闭窗口